赌球者-嫩模赌球白富美世界杯

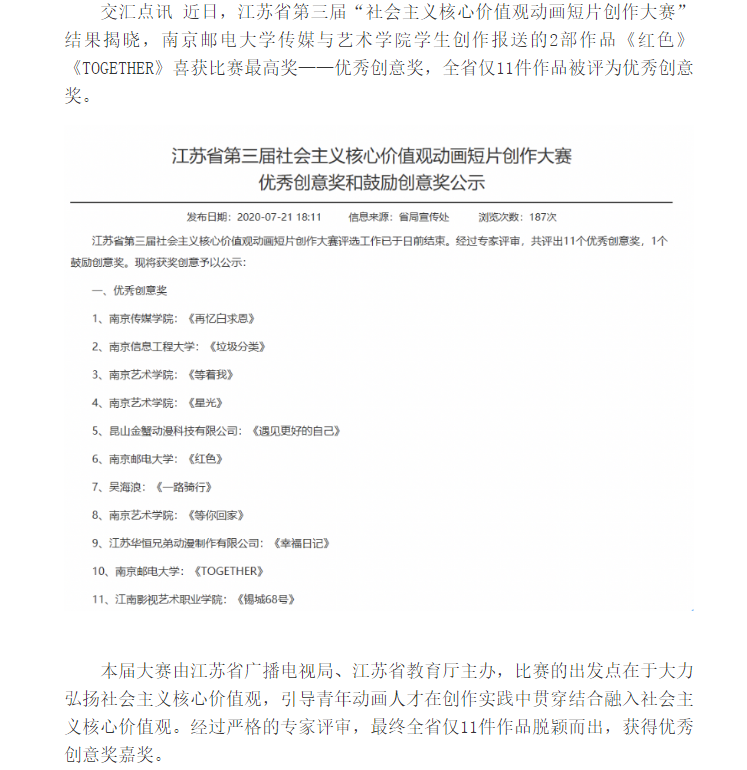
【新華日報客戶端】這樣的動畫你見過嗎?南郵學生作品獲省級賽事“優秀創意獎”(附視頻)
發布時間: 2020-08-13 瀏覽次數: 1654 文章來源: 新華日報客戶端交匯點




文章鏈接地址:https://jnews.xhby.net/v3/waparticles/7fda002d5708436da67a57947ffc4b06/vLlIhbhyU9Bb3Ic0/1?from=groupmessage





















仙林校區地址:南京市仙林大學城文苑路9號 郵編:210023 三牌樓校區地址:南京市新模范馬路66號 郵編:210003 鎖金村校區地址:南京市龍蟠路177號 郵編:210042

聯系電話:(86)-25-85866888 傳真:(86)-25-85866999 郵箱:njupt@njupt.edu.cn

蘇公網安備32011302320419號 |蘇ICP備11073489號-1

Copyright ? Nanjing University of Posts and Telecommunications All Rights Reserved

三公百家乐在哪里可以玩| 菠菜百家乐官网娱乐城| 线上百家乐试玩| 百家乐玩法| 波音百家乐网上娱乐| 银泰国际娱乐城| 百家乐官网赌博技巧大全| 金钱豹百家乐官网的玩法技巧和规则| 百威百家乐官网的玩法技巧和规则| 百家乐官网筹码套装100片| 大发888破解老虎机| 百家乐官网娱乐城博彩| 百家乐官网冯耕耘打法| 永利百家乐娱乐网| 网络百家乐官网赌博赢钱| 百家乐最稳妥的打法| 百家乐官网胜率在哪| 最佳场百家乐的玩法技巧和规则| 德州扑克技巧| 百家乐冲动| 百家乐官网积分| bet365备用网址b365etbyty| 百家乐游戏机出千| 大发888真钱游戏下载到桌面| 百家乐真人赌场娱乐网规则| 百家乐官网大眼仔用法| 百家乐三珠连跳打法| 百家乐官网试玩网站| 澳门百家乐怎样下注| 新澳博百家乐官网现金网| 大发888官方 论坛| 博彩百家乐在线| 百家乐官网技巧秘| 宝山区| 大发888怎么提款| 自贡百家乐赌场| 百家乐最长的闲| 百家乐官网菲律宾| 百家乐官网游戏补牌规则| 澳门百家乐一把决战输赢| 网上百家乐官网哪家较安全|