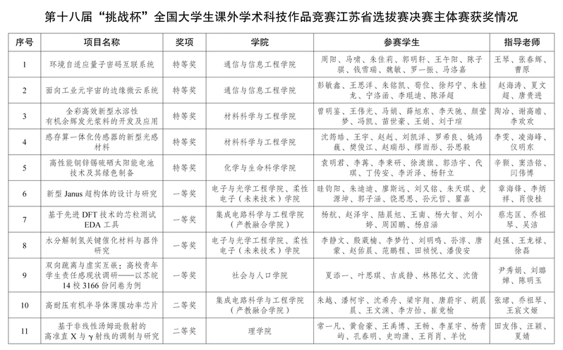
5月28日,第十八屆“挑戰杯”全國大學生課外學術科技作品競賽江蘇省選拔賽決賽在常州閉幕。我校主體賽11件、“黑科技”專項賽9件參賽作品入圍決賽,經過激烈角逐,主體賽榮獲特等獎5項、一等獎4項、二等獎2項,“黑科技”專項賽榮獲“星系”級作品2項、“恒星”級作品4項、“行星”級作品3項、“衛星”級作品1項,以競賽總積分全省第四的成績再次捧得“優勝杯”。
本次大賽由共青團江蘇省委、省科學技術協會、省教育廳、省社會科學院、省學生聯合會、常州市人民政府主辦,常州大學、共青團常州市委、常州科教城管委會承辦。大賽自3月啟動以來,吸引了全省高校3萬余個項目、23萬余名青年學子踴躍參賽,實現了省內高校100%全覆蓋。通過院級、校級初賽選拔和省級復賽,共有699件作品入圍決賽。大賽組織動員的廣度及參賽作品的深度較往屆都有顯著提升。
長期以來,我校高度重視創新創業人才培養工作,立足“電子信息領域”學科優勢,形成黨委領導、科學實施、師生參與、制度保障的協調保障機制。不斷完善校院二級創新創業教育體系,深入挖掘有能力參賽、有計劃參賽、有實力沖獎的重點學院、教師、團隊,加大儲備項目謀劃扶持力度,開展對參賽項目的精細化和個性化服務。備賽期間,各職能部門、參賽學院密切配合,最大范圍調動各方資源,科學高效地組織好模擬答辯、專家評審、集中打磨、后勤保障等工作,全體指導老師、學生團隊想在一起、干在一起,為本次省賽成績的取得打下堅實基礎。



我校獲第十八屆“挑戰杯”江蘇省決賽特等獎 再捧“優勝杯”

參賽團隊
(撰稿:李偉 攝影:余昕芃 初審:秦昌建 編輯:王存宏 審核:張豐)

